Открытый чемпионат Смоленска·Тур 2

Вопросов
72
Начало
Окончание
Опубликован
Команд
49
Редактор благодарит за предоставленные вопросы их авторов, а за тестирование и ценные замечания - Игоря Збыруна, Наиля Фарукшина, Мишеля Матвеева, Сергея Амлинского, Дениса Лагутина, Михаила Малкина, Николая Крапиля, Андриана Влахова, Анну Бограчёву, команду "Послезавтра" (Львов).
Услышав этот термин, автор вопроса предположил, что он относится к Италии двадцатых-сороковых годов прошлого века, но ошибся на семь столетий. Назовите этот термин.
Героиня Стига Ларссона отдыхает на юге. Из услышанного тревожного разговора она понимает, что в отеле ожидают прибытия какой-то женщины. Назовите настоящую причину такого беспокойства.
Раздаточный материал:
Вопрос 15 Раздаточный материал
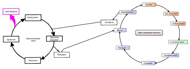
Биохимик Ханс Кребс описал взаимосвязь между циклом обмена лимонной кислоты и орнитиновым циклом. Эту взаимосвязь называют ИКСОМ Кребса. Назовите ИКС.
В начале одной из экранизаций произведения 1844 года герой и героиня вдвоем складывают пазл. Назовите это произведение.
Итальянец из романа Джозефа Хеллера встречал немецкие войска с НИМИ в руках. По легенде, ОНИ появились из слез Снежной королевы. Назовите ИХ.
"Целый ананас и кусочек суфле — сегодня фактически мой обед", — вынужден был повторять автор вопроса, имея в виду правое ЭТО. Назовите ЭТО тремя словами.
Персонаж Мартина Макдонаха запугивает избитого им подозреваемого, называя ИКСОМ своего коллегу. Назовите ИКСА двумя словами.
Согласно репортажу одного из телеканалов, цветы на некоторых газонах стали дополнительно поливать пивом. В результате они растут неимоверно быстро. Какое устойчивое выражение мы заменили?
Раздаточный материал:
Вопрос 21 Раздаточный материал
Перед вами вид на крымское побережье [ПРОПУСК]. Автор вопроса неожиданно для себя узнал, что название этого местечка на самом деле происходит от греческого слова "парактиос", что означает "береговой". Какие три слова мы пропустили?
В рассказе Артема Викторова, действие которого происходит в XIX веке, упоминается король Мигель, страдающий от ЕЕ укусов. Назовите ЕЕ.
Закончите двумя словами цитату из сериала "Самогонщики": "Чтобы приготовить солод для самогоноварения, зерно надо залить водой и следить, чтобы оно...".
Заголовок статьи, которая рассказывает об особняке, который ирландская уборщица купила на деньги, которые она выиграла в лотерею, всего на три буквы длиннее известной строчки. Напишите этот заголовок.
60